東北地理所在擬南芥超級增強子的鑒定與功能驗證方面研究取得重要進展
近日,東北地理所農田有害生物控制學科組孟凡立研究員團隊與美國密歇根州立大學(Michigan State University)Jiming Jiang團隊和英國約翰英納斯中心(John Innes Centre)Anne Osbourn團隊合作,在國際權威SCI期刊Proceedings of the National Academy of Sciences(PNAS)(IF:12.779)上在線發表了題為“Identification and functional validation of super-enhancers in Arabidopsis thaliana”的研究論文,該研究在植物中首次定位和鑒定植物超級增強子,將超級增強子概念引入植物研究領域。
增強子是長度約200 bp 非編碼DNA序列,通過結合轉錄因子(Transcription factor)和輔助因子(Mediator)作用于對應的啟動子上,增強基因表達的效率。與啟動子相比,增強子調控基因表達不具有方向性,可以位于靶基因上游或下游,也可以位于靶基因內含子中。多數增強子只在細胞特定發育階段或特定外界環境誘導下才激活或增強靶基因轉錄效率。因此,增強子決定基因在什么時間,在哪里,以何種水平進行表達,在基因表達調控中起決定性作用。2013年,Richard Young實驗室基于當時哺乳動物增強子的研究基礎,首次提出了“超級增強子”(super enhancer)概念。超級增強子(SEs)是由連續排列的增強子串聯形成的增強子簇,跨度可達 8-20 Kb,具有更高的轉錄激活相關組蛋白修飾,富集高密度的轉錄因子和輔因子,調控基因轉錄能力更強,被認為在哺乳動物的細胞分化、免疫應答等重要生物學過程中發揮著重要調控功能。超級增強子自從發現以來就成為世界科技前沿的研究熱點,但是植物超級增強子研究一直處于空白。
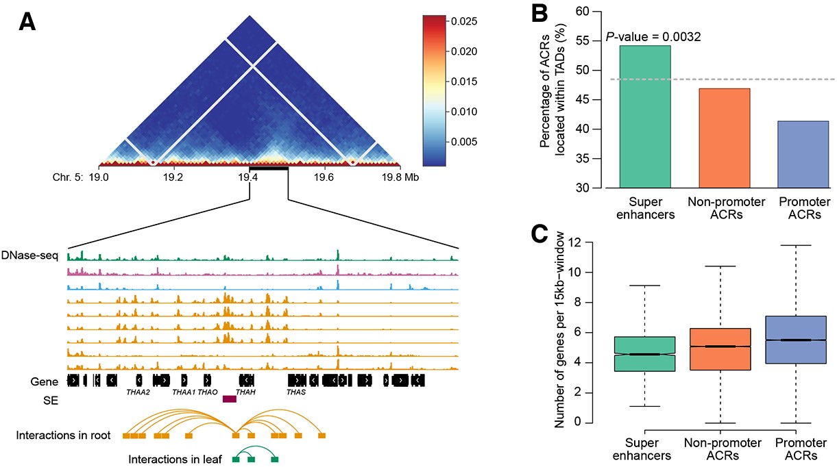
孟凡立研究員團隊利用擬南芥DNase I超敏感位點測序數據,在擬南芥全基因組范圍內查找含有大的增強子簇的染色質開放區域,鑒定出749個候選超級增強子,最小的長度為1.5Kb。超級增強子所在基因組區域比其他啟動子染色體開放區域對DNase I更敏感。超級增強子與拓撲關聯域(TAD)緊密相關聯(圖1)。SEs及其預測靶基因與擬南芥器官和組織發育密切相關。這些研究結果證明擬南芥超級增強子與哺乳動物超級增強子具有相同的功能特征。在由五個基因組成thalianol生物合成基因簇(BGC)中間定位了一個長3578 bp超級增強子,并利用CRISPR/Cas技術創制超級增強子的突變體。超級增強子中131-157 bp小片段缺失顯著抑制基因簇中五個基因轉錄,導致擬南芥根明顯變長(圖2)。此外,SE區域中T-DNA插入也導致基因簇五個基因轉錄改變。該研究結果表明超級增強子在擬南芥組織發育特性相關基因表達和類操縱子基因簇基因共表達中發揮著重要作用。
美國密歇根州立大學博士后Hainan Zhao(趙海楠,現為中國農業大學研究員)和東北農業大學楊明宇博士為論文共同第一作者,美國密歇根州立Jingming Jiang(蔣繼明)教授、東北地理所孟凡立研究員和英國約翰英納斯中心Anne Osbourn教授為論文共同通訊作者。該研究得到國家重點研發計劃和國家自然科學基金聯合資助。

圖1 植物超級增強子與拓撲關聯域(TAD)緊密相關聯

圖2 超級增強子調控類操縱子基因簇中基因共表達
論文信息如下:
Hainan Zhaoa#, Mingyu Yang#, Jade Bishop, Yuhan Teng, Yingxue Cao, Brandon D. Beall, Shuanglin Li, Tongxin Liu, Qingxi Fang, Chao Fang, Haoyang Xin, Hans-Wilhelm Nützmann, Anne Osbourn*, Fanli Meng*, Jiming Jiang*. (2022). Identification and functional validation of super-enhancers in Arabidopsis thaliana, Proceedings of the National Academy of Sciences.doi
附件下載:
吉公網安備22017302000214號